教育紧急事项处理校园安全监控系统改造升级项目支出绩效评价自评报告 - 通知公告 - 湘潭生物机电学校

立德树人 精艺图强

学校公众号

政务公开

政务公开

当前位置:首页 > 政务公开 > 通知公告
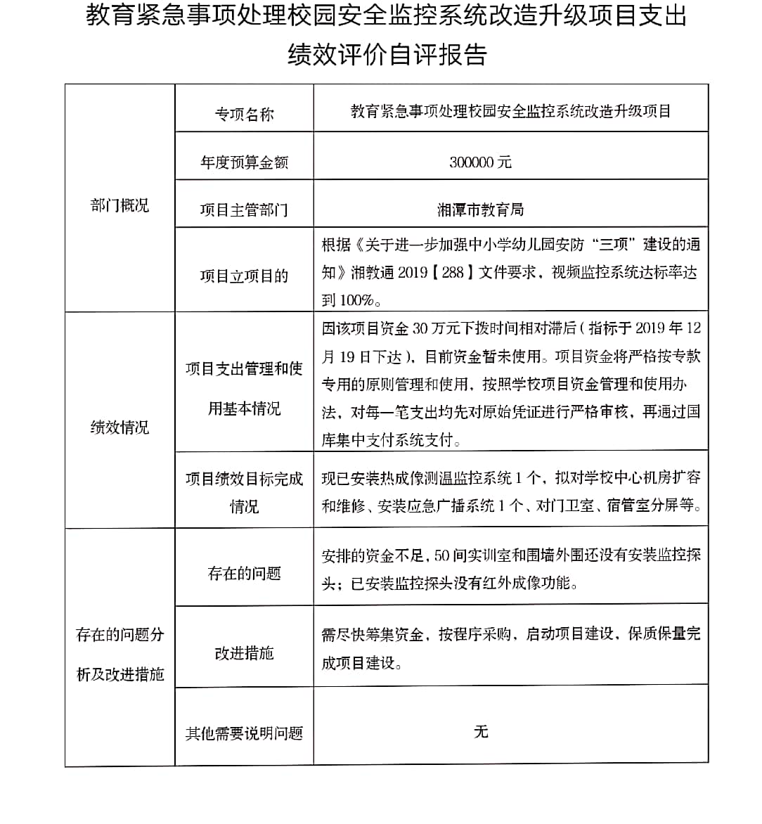
教育紧急事项处理校园安全监控系统改造升级项目支出绩效评价自评报告 发布时间:2020-05-22      来源:湘潭生物机电学校          

微信图片_20200522114148.jpg

微信图片_20200522114155.jpg

微信图片_20200522114151.jpg

Copyright 2020-2024 © 湘潭生物机电学校版权所有 湘ICP备13009531号-1

地址:湘潭市伍家花园 电话:0731-55880087 技术支持: 湘潭生物机电学校信息组

湘公网安备 43030202001271号