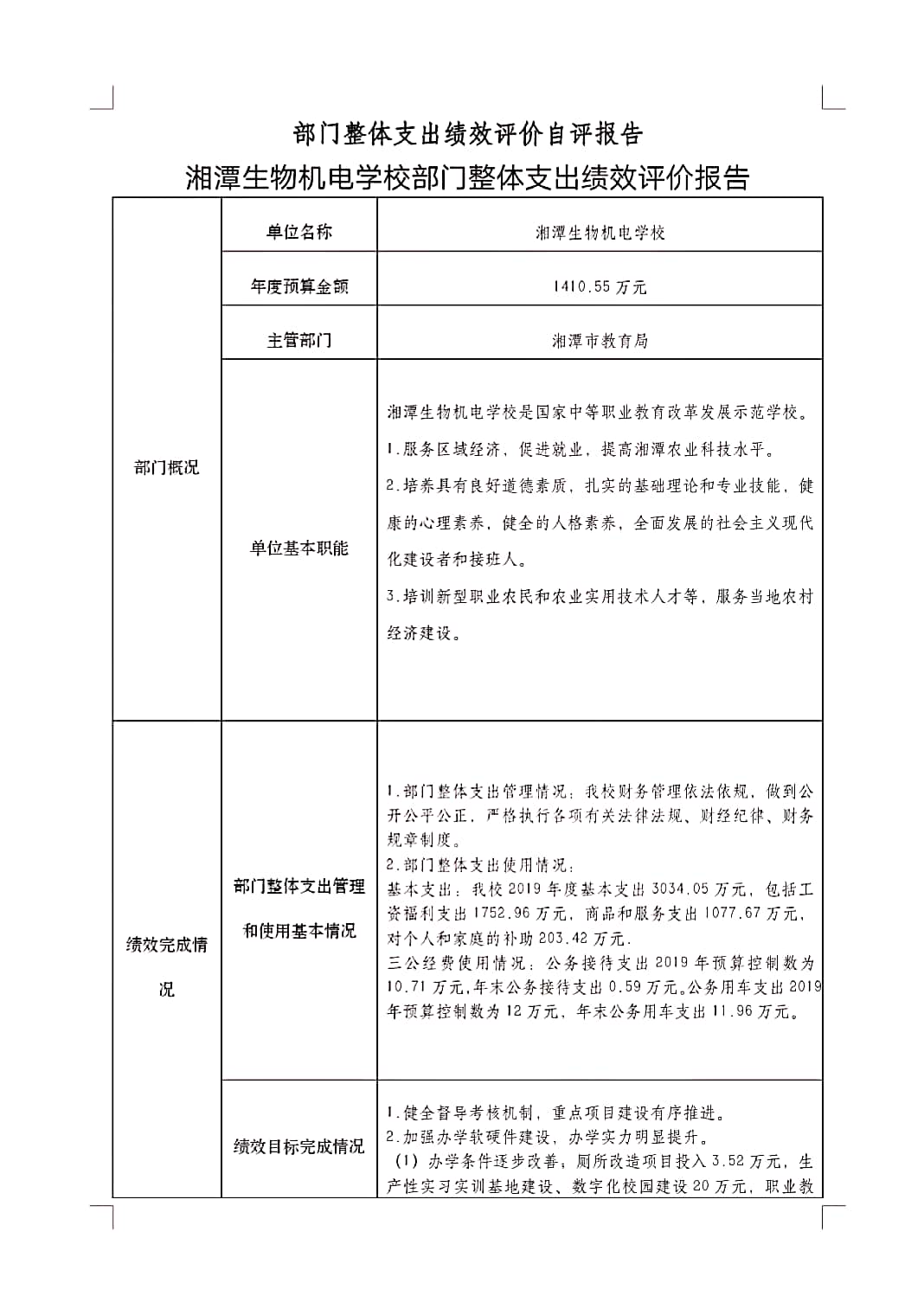
部门整体支出绩效评价自评报告 湘潭生物机电学校部门整体支出绩效评价报 - 通知公告 - 湘潭生物机电学校

立德树人 精艺图强

学校公众号

政务公开

政务公开

当前位置:首页 > 政务公开 > 通知公告
部门整体支出绩效评价自评报告 湘潭生物机电学校部门整体支出绩效评价报 发布时间:2020-05-22      来源:湘潭生物机电学校          

微信图片_20200522115134.jpg

微信图片_20200522115131.jpg

Copyright 2020-2024 © 湘潭生物机电学校版权所有 湘ICP备13009531号-1

地址:湘潭市伍家花园 电话:0731-55880087 技术支持: 湘潭生物机电学校信息组

湘公网安备 43030202001271号